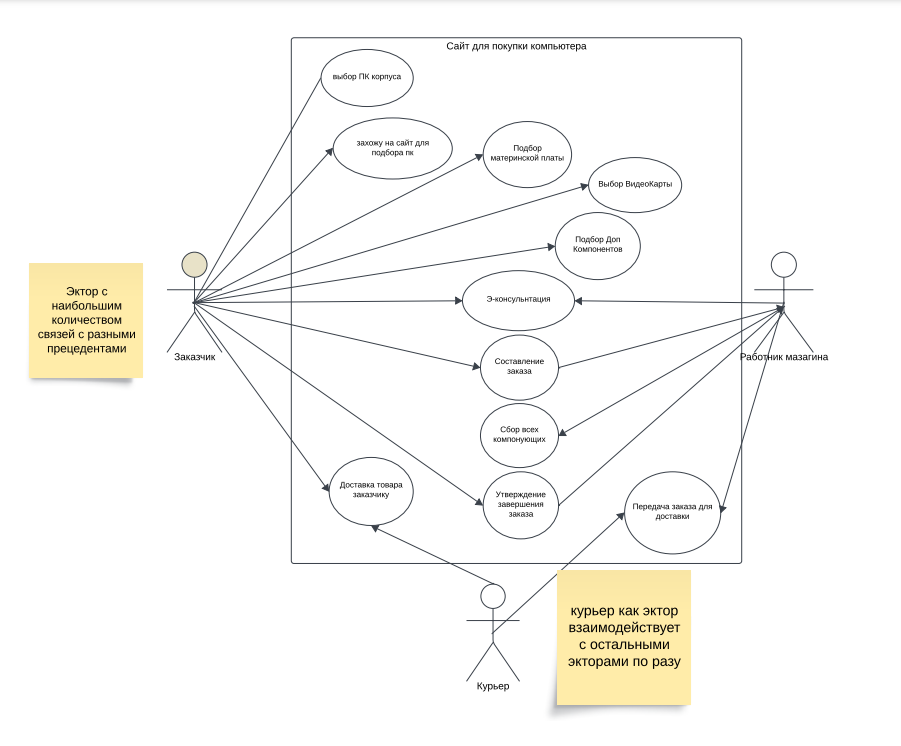
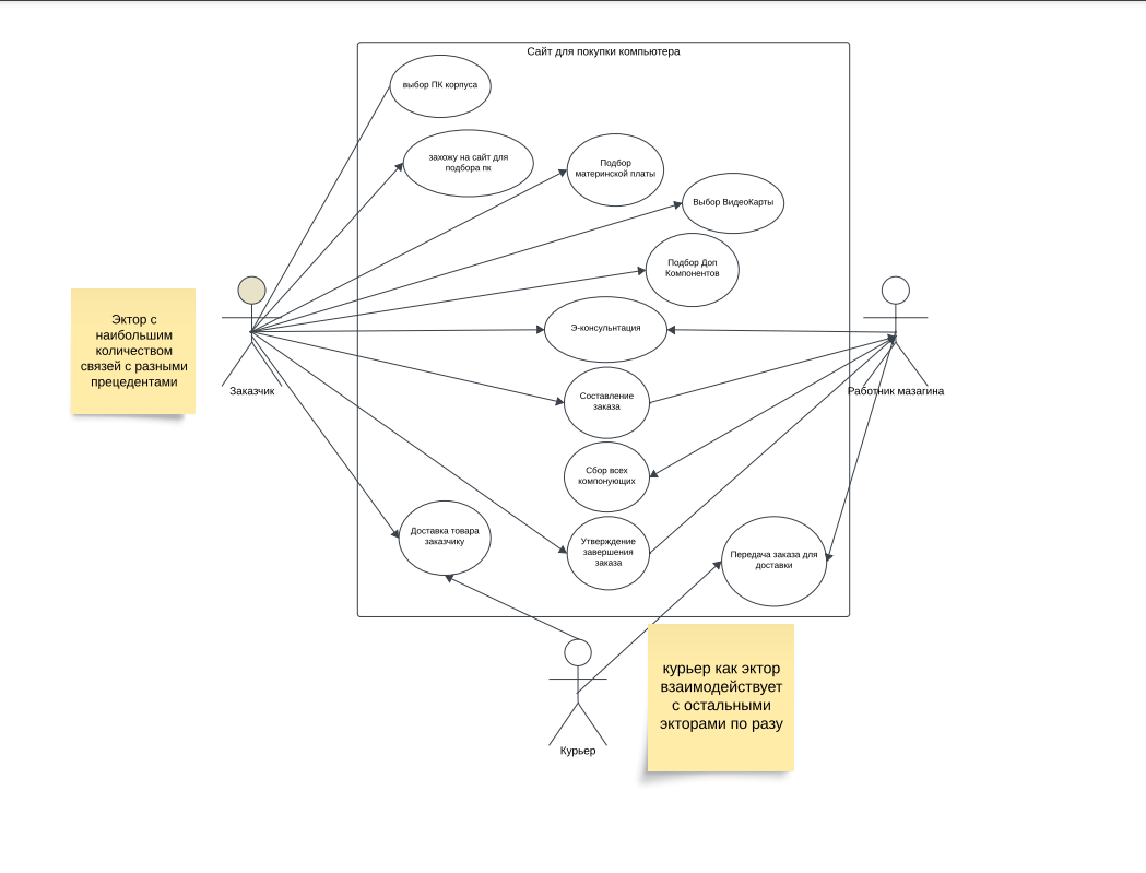
Use Case диаграмма

(Use Case Diagramm) – это тип диаграммы UML, который описывает взаимодействие пользователей (актёров) с системой через основные функции или сценарии, называемые прецедентами. Она показывает, какие функции доступны каждому типу пользователя, и помогает визуализировать требования к системе.

Основные элементы диаграммы прецедентов:

  1. Актёры — пользователи или внешние системы, которые взаимодействуют с системой. Они представлены в виде человечков.
  2. Прецеденты (Use Cases) — функции или действия, которые система выполняет для актёров, изображаются овальными фигурами.
  3. Связи — линии между актёрами и прецедентами, указывающие на то, кто может выполнять те или иные действия.

Диаграмма прецедентов помогает лучше понять функции системы, определить роли пользователей и основные сценарии использования, что делает её полезной для анализа требований и проектирования интерфейсов.