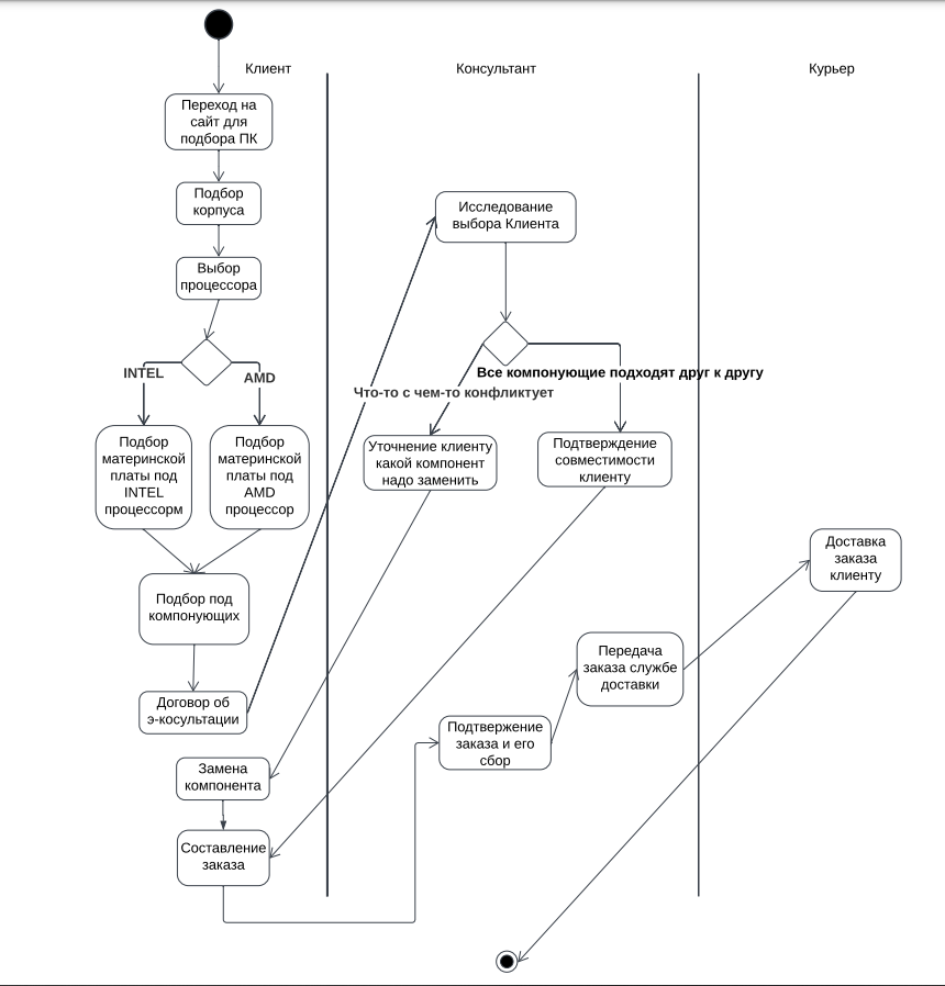
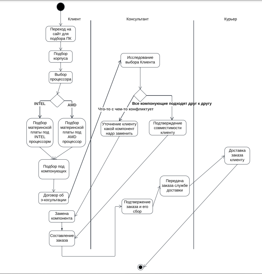
Диаграмма активности или деятельности

Она предназначена для общего моделирования процессов, но также подходит для представления алгоритмов, решающих небольшие задачи.

Основные компоненты диаграммы активности:

  • Начальный узел – маленький черный круг, с которого начинается алгоритм.
  • Действие (операция) – прямоугольник с закругленными углами, в который записываются команды или действия.
  • Поток – стрелка, показывающая последовательность действий в алгоритме.
  • Точка принятия решения – маленький ромб, который обозначает место, где принимается решение.
  • Конец действия – черная точка, обозначающая завершение алгоритма.

Таким образом, эта диаграмма помогает наглядно показать, как выполняется алгоритм или процесс, от начала до конца, с учетом всех условий и переходов.

Она предназначена для общего моделирования процессов, но также подходит для представления алгоритмов, решающих небольшие задачи.

Сборка ПК