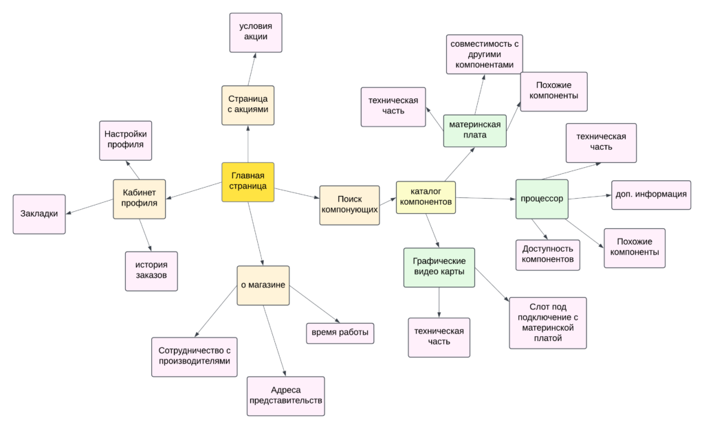
Что такое сториборд?
Сториборд — это простой план, который показывает, как что-то работает или как будет происходить процесс, шаг за шагом.
Зачем нужен сториборд?
- Понять процесс: Помогает увидеть всё сразу и не запутаться.
- Планировать: Позволяет заранее решить, что нужно делать.
- Для команды: Чтобы вся команда (исполнители операций) понимала, как всё будет работать.
- Для наглядности: Показывает, как система или проект выглядят в действии.
Из чего состоит сториборд?
- Главная идея: С чего всё начинается .
- Шаги: Отдельные действия, которые происходят одно за другим.
- Связи: Линии, которые показывают, как одно действие переходит в другое.
Где используется сториборд?
- Для сайтов и приложений, чтобы визуализировать план работы апликачки.
- Для обучения и работы — инструкция действий для работников

